Entre ensinos
De aulas desinteressantes a projetos que importam
Problema real
No ensino fundamental público, professoras dedicadas operam em um modelo pedagógico que já não dialoga com a realidade dos alunos. O resultado é desengajamento, baixa motivação e a sensação de que a escola não conversa com o mundo real.
Decisão-chave
Em vez de criar mais uma plataforma educacional genérica, desenhei uma metodologia híbrida baseada em projetos de impacto na comunidade, apoiada por uma plataforma simples, respeitando as limitações reais da escola e o repertório das professoras.
Resultado
Uma metodologia em 6 fases + plataforma mobile-first que transforma conteúdos curriculares em projetos coletivos com impacto social, aumentando engajamento, senso de propósito e protagonismo dos alunos.


Meu papel
Atuei como Product Designer & Service Designer, responsável por pesquisa qualitativa, definição do problema, síntese de insights, desenho da metodologia educacional, decisões de produto, arquitetura da experiência, design da plataforma, identidade visual e gamificação.
Período
2022
Contexto
Case de estudo
Equipe
Greicy Kelly
O conflito real
Ao entrar no Centro de Ensino Fundamental 10 do Guará, a mesma escola onde estudei, encontrei um conflito silencioso: professoras comprometidas, mas presas a um modelo expositivo; estudantes hiperconectados fora da escola, mas desengajados dentro dela.
Os dados evidenciaram o problema:
DESCOBERTA 1
90,9% dos alunos possuem smartphone com internet
DESCOBERTA 3
61,5% consideram as aulas ministradas pouco interessantes
DESCOBERTA 2
80% dedica mais de duas horas navegando na internet, chegando a mais de três horas por dia
As entrevistas revelaram outro ponto crítico: o ensino híbrido era conhecido apenas como improviso da pandemia, não como metodologia estruturada.
O problema não era esforço. Era desconexão entre pedagogia, contexto social e realidade tecnológica.
Pesquisa: o que mudou minha hipótese
Conduzi entrevistas com professoras de Ciências, Português e Artes, além de pesquisa com alunos.
Os padrões foram claros:
Professoras não precisavam de mais teoria pedagógica
Precisavam de ferramentas práticas, escaláveis e possíveis
Adoções complexas gerariam sobrecarga e rejeição
Duas falas sintetizaram isso:


“Eles gostam de desafio e competição, mas dá muito trabalho adaptar para todas as turmas.”
“Sem acompanhamento familiar, o aluno dificilmente avança.”
Ficou evidente que a solução precisava conectar professores, alunos e famílias.


A Síntese: Design Como Ponte Entre Mundos
Cruzei três camadas de contexto:
Teoria educacional: metodologias ativas, ensino híbrido, habilidades do século XXI
Realidade das professoras: pouco tempo, poucos recursos, resistência a rupturas bruscas
Contexto dos alunos: alto acesso digital, baixo engajamento, desejo por significado
A síntese não foi óbvia. Inicialmente, desenhei um serviço focado em projetos de vida individuais dos alunos, algo desconectado do resto. Então encontrei o Co-Designing Schools Toolkit da IDEO, que trabalha com equidade e cocriação em escolas.
Foi quando a peça central do quebra-cabeça se encaixou: e se os alunos criassem projetos de intervenção na própria comunidade, enquanto aprendiam os conteúdos das disciplinas?
Em vez de focar em projetos individuais abstratos (como “projeto de vida”), decidi estruturar o aprendizado em projetos coletivos de intervenção na comunidade, conectados ao currículo.
Essa decisão trouxe um trade-off claro:
Menos controle individual
Mais engajamento coletivo e impacto real
Assim nascia a ideia de conectar três camadas:
Metodologia presencial (6 fases guiadas por dinâmicas práticas)
Plataforma digital (para apoiar o processo e criar registros)
Gamificação (selos de conquista para motivar e diagnosticar aprendizagem)
Usei o framework Octalysis de Yu-Kai Chou para desenhar a mecânica de gamificação — especificamente o Core Drive de "Desenvolvimento e Realização". Não queria pontos vazios; queria que cada selo representasse uma habilidade genuinamente conquistada.
A solução: Entre Ensinos
O que é
Entre Ensinos é uma metodologia híbrida que transforma a sala de aula em um laboratório de cidadania ativa.
Os alunos aprendem conteúdos curriculares enquanto desenvolvem projetos reais de impacto na própria comunidade escolar ou local.
A tecnologia não substitui a professora, amplifica seu papel como mentora.
Como funciona na prática
A metodologia possui 6 fases:
1) Conhecendo o grupo
Nessa fase você irá conhecer a turma e entender os seus interesses e objetivos pessoais. Além de fazer os estudantes refletirem sobre as suas próprias realidades. As dinâmicas sugeridas são: Moodboard, Círculo do conhecimento e Reflexão da Comunidade.
2) Definindo o objetivo
Estudantes são instigados a observarem a sua comunidade e escola em busca de situações que eles tenham a oportunidade de intervir e mudar. Podem ser sugeridas temáticas para ajudá-los, como os ODS da ONU. Com essas observações feitas, decidem em grupo uma oportunidade de intervenção para a turma toda. Começando essa definição em pares, depois em grupos até chegar a turma toda. As dinâmicas para essa fase são: Entrevistas com a comunidade, Rascunho da oportunidade, Definição da oportunidade em grupo.
3) Conhecendo o contexto
Após a definição da oportunidade de intervenção da turma, os estudantes partem para observar e entender o contexto. Para isso podem realizar entrevistas de empatia, diários de campo e desenhos da experiência.
4) Definindo metas
Conforme as pesquisas anteriores, definem com o auxílio do professor metas individuais que colaborem com a oportunidade definida pela turma por meio do processo de hacks.
5) Planejando as aulas
Os professores elaboram as aulas seguindo o modelo de criação de plano de aula e com o auxílio da plataforma, criam as aulas e compartilham o conteúdo com os estudantes. Após isso, eles concedem os selos a cada conteúdo aprendido.
6) Compartilhando
Por último, são organizados momentos para que os estudantes apresentem o seu trabalho para a comunidade escolar e para os pais. Em cada fase, são sugeridas dinâmicas para serem aplicadas com a turma. Essas foram baseadas em dinâmicas do design thinking e do toolkit do Co-designing schools toolkit.






O modelo de aula híbrida
Adaptei o modelo da Associação Nova Escola para 4 etapas:
Contexto — conteúdo conectado à realidade social
Questão disparadora — pensamento crítico
Mão na massa — metodologias ativas de baixa fricção
Sistematização — registro criativo do aprendizado
Nada foi pensado como ruptura. Tudo foi desenhado para adoção gradual.


Plataforma Entre ensinos
A plataforma digital foi projetada para o mobile e suas funções são: apoiar professores e estudantes no desenvolvimento das atividades e servir de consulta da metodologia




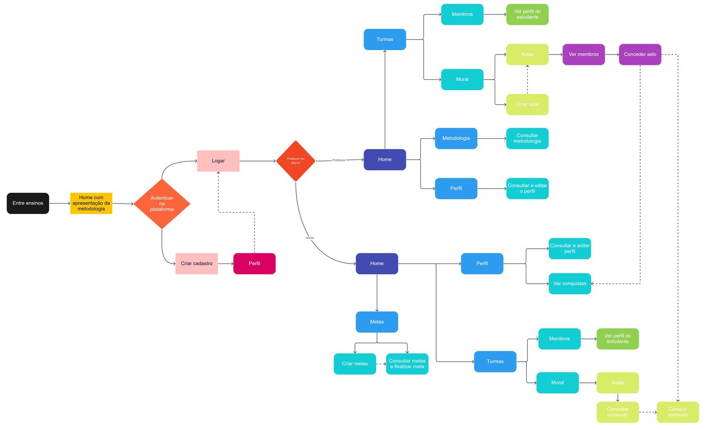
Fluxograma da plataforma
Style guide
Perfil Professor
Gerenciar turmas
Criar aulas no modelo híbrido
Atribuir selos de aprendizagem
Acompanhar progresso individual










Perfil Estudante
Perfil personalizado
Registro de metas
Acompanhamento de conquistas
Histórico de aprendizado




Decisões de design relevantes
Gamificação consciente: usei o framework Octalysis focando em desenvolvimento e realização, não em pontos vazios
Material Design: familiaridade e acessibilidade
Identidade visual: traços orgânicos representando a fusão entre físico e digital
Tipografia Inter: acessível, gratuita e otimizada para telas
Decisões de design relevantes
Alunos: mais engajamento, protagonismo e aprendizado com significado.
Professoras: ferramentas práticas sem sobrecarga e papel ampliado como mentoras.
Famílias: visibilidade e conexão com o aprendizado.
Aprendizados e próximos passos
O Entre Ensinos mostrou que impacto real na educação vem de soluções simples, possíveis e respeitosas ao contexto. A principal barreira foi o acesso limitado à tecnologia, o que direcionou o projeto para escolhas acessíveis e sustentáveis.
Como próximos passos:
Testar a metodologia em uma turma piloto
Realizar testes de usabilidade do protótipo no Figma
Desenvolver a plataforma funcional com apoio técnico
Evoluir a solução a partir do uso real e feedbacks
Reflexão final
Esse projeto consolidou minha visão sobre design:
Não é sobre criar a solução mais bonita.
É sobre criar algo que caiba na realidade de quem vai usar.
O Entre Ensinos não tenta modernizar a educação pela tecnologia.
Ele usa o design para criar pontes entre escola, aluno e comunidade.
É esse tipo de impacto, sistêmico, humano e possível, que eu escolho continuar construindo como Product Designer.



